海燕策略菠菜华人论坛|海燕策略社区论坛|海燕策略斫研究论坛
中文
English
Toggle navigation
首页
欧蒙实验室
实验室简介
荣誉资质
联系方式
新闻中心
实验室动态
行业资讯
临床应用
检测项目
神经科
风湿科
肾内科
检验技术
检验平台
科技服务
科研与技术服务
招贤纳士
招贤纳士
展开左栏
实验室动态
行业资讯
您现在所在的位置:
首页
>
新闻中心
>
新闻中心
新闻
中心
/
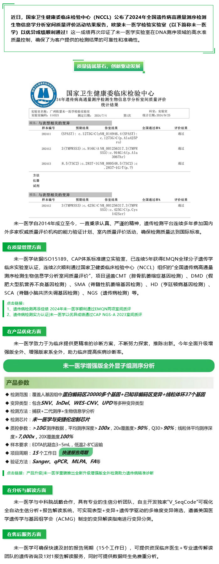
【喜报】未一医学遗传病检测再次顺利通过“2024年遗传病高通量测序检测生物信息学分析”室间质评
发布时间:2024-11-15
下一篇:外显子组测序(WES)助力中国儿童罕见病分子诊断!
分享到: